Product Summary
The BQ2014HSN NiCd/NiMH Gas Gauge IC is intended for batterypack or in-system installation to maintain an accurate record of available battery capacity. The IC monitor BQ2014HSN a voltage drop across a sense resistor connected in series between the negative battery terminal and ground to determine charge and discharge activity of the battery. Compensations for battery temperature, self-discharge, and rate of discharge are applied to the charge counter to provide available capacity information across a wide range of operating conditions. Battery capacity of the BQ2014HSN is automatically recalibrated, or “learned,” in the course of a discharge cycle from full to empty.
Parametrics
BQ2014HSN absolute maximum ratings: (1)VCC Relative to VSS -0.3 +7.0 V; (2)All other pins Relative to VSS -0.3 +7.0 V; (3)REF Relative to VSS -0.3 +8.5 V; (4)VSR Relative to VSS -0.3 Vcc+0.7 V; (5)TOPR Operating temperature 0 +70 ℃.
Features
BQ2014HSN features: (1)Accurate measurement of available capacity in NiCd or NiMH batteries; (2)Low-cost battery management solution for pack integration; (3)High-speed (5kb/s) single-wire communication interface (HDQ; (4)bus) for critical battery parameters; (5)Communication with an external charge controller such as the bq2004; (6)Direct drive of remaining capacity LEDs; (7)Automatic rate and temperature compensation of easurements; (8)16-pin narrow SOIC.
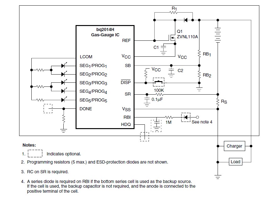
Diagrams

| Image | Part No | Mfg | Description | ![]() |
Pricing (USD) |
Quantity | ||||||||||||
|---|---|---|---|---|---|---|---|---|---|---|---|---|---|---|---|---|---|---|
![]() |
![]() BQ2014HSN |
![]() Texas Instruments |
![]() Battery Management NiCd/NiMH Gas Gauge |
![]() Data Sheet |
![]()
|
|
||||||||||||
![]() |
![]() BQ2014HSN-A309 |
![]() Texas Instruments |
![]() IC BATTERY GAS GAUGE 16-SOIC |
![]() Data Sheet |
![]() Negotiable |
|
||||||||||||
![]() |
![]() BQ2014HSNG4 |
![]() Texas Instruments |
![]() Battery Management NiCd/NiMH Gas Gauge |
![]() Data Sheet |
![]()
|
|
||||||||||||
![]() |
![]() BQ2014HSNTRG4 |
![]() Texas Instruments |
![]() Battery Management NiCd/NiMH Gas Gauge |
![]() Data Sheet |
![]()
|
|
||||||||||||
![]() |
![]() BQ2014HSNTR |
![]() Texas Instruments |
![]() Battery Management NiCd/NiMH Gas Gauge |
![]() Data Sheet |
![]()
|
|
||||||||||||
(China (Mainland))










