Product Summary
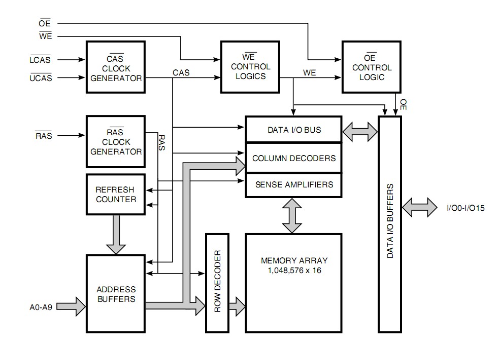
The IS41C16105-50K is a 1,048,576 x 16-bit high-performance CMOS Dynamic Random Access Memory. Fast Page Mode allows 1,024 random accesses within a single row with access cycle time as short as 20 ns per 16-bit word. The Byte Write control, of upper and lower byte, makes the IS41C16105-50K ideal for use in 16-, 32-bit wide data bus systems. The IS41C16105-50K is packaged in a 42-pin 400-mil SOJ and 400-mil 44- (50-) pin TSOP (Type II).
Parametrics
IS41C16105-50K absolute maximum ratings: (1)Voltage on Any Pin Relative to GND 5V, –1.0 to +7.0 V; 3.3V, –0.5 to +4.6 V; (2)Supply Voltage: 5V, –1.0 to +7.0 V; 3.3V, –0.5 to +4.6 V; (3)Output Current: 50 mA; (4)Power Dissipation: 1 W; (5)Commercial Operation Temperature: 0 to +70℃; (6)Extended Temperature:–30 to +85℃; (7)Industrail Temperature: –40 to +85℃; (8)Storage Temperature: –55 to +125℃.
Features
IS41C16105-50K features: (1)TTL compatible inputs and outputs; tristate I/O; (2)Refresh Interval: 1,024 cycles/16 ms; (3)Single power supply: 5V ± 10% (IS41C16105); (4)JEDEC standard pinout; (5)Byte Write and Byte Read operation via two CAS; (6)Extended Temperature Range: -30 to 85℃; (7)Industrail Temperature Range: -40 to 85℃.
Diagrams

![]() |
![]() IS41C16100 |
![]() Other |
![]() |
![]() Data Sheet |
![]() Negotiable |
|
||||||||||||
![]() |
![]() IS41C16100S |
![]() Other |
![]() |
![]() Data Sheet |
![]() Negotiable |
|
||||||||||||
![]() |
![]() IS41C16105 |
![]() Other |
![]() |
![]() Data Sheet |
![]() Negotiable |
|
||||||||||||
![]() |
![]() IS41C16128 |
![]() Other |
![]() |
![]() Data Sheet |
![]() Negotiable |
|
||||||||||||
![]() |
![]() IS41C16256 |
![]() Other |
![]() |
![]() Data Sheet |
![]() Negotiable |
|
||||||||||||
![]() |
![]() IS41C16256C-35TLI |
![]() ISSI |
![]() DRAM 4M, 5V, EDO DRAM 35ns, 40 pin TSOP II |
![]() Data Sheet |
![]()
|
|
||||||||||||
(China (Mainland))








