Product Summary
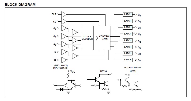
The NE590N addressable peripheral driver is a high current latched driver, similar in function to the 9334 address decoder. The NE590N has eight Darlington power outputs, each capable of 250mA load current. The outputs are turned on or off by respectively loading a logic high or logic low into the device data input. The required output is defined by a 3-bit address. The device must be enabled by a CE input line. A common clear input, CLR, turns all outputs off when a logic low is applied. The NE590N has eight open-collector Darlington outputs which sink current to ground. The device is packaged in a 16-pin plastic or Cerdip package.The NE590N is ideal for: (1)Relay driver; (2)Indicator lamp driver; (3)Triac trigger; (4)LED display digit driver; (5)Stepper motor driver.
Parametrics
NE590N absolute maximum ratings: (1)VCC, Supply voltage: -0.5 to +7 V; (2)VIN, Input voltage: -0.5 to +15 V; (3)VOUT, Output voltage: 0 to +7 V; (4)IOUT, Output current: Each output: 300 mA; All outputs: 1000; (5)PD, Maximum power dissipation, TA=25℃ (still air): 1450 mW; (6)TA, Ambient temperature range: 0 to +70 ℃; (7)TJ, Junction temperature: 165 ℃; (8)TSTG, Storage temperature range: -65 to +150 ℃; (9)TSOLD, Lead soldering temperature (10 sec max): 300 ℃.
Features
NE590N features: (1)8 high current outputs; (2)Low-loading bus compatible inputs; (3)Power-on clear ensures safe operation; (4)NE590 will operate in addressable or demultiplex mode; (5)Allows random (addressed) data entry; (6)Easily expandable; (7)NE590 is pin compatible with 54/74LS259.
Diagrams

![]() |
![]() NE592 |
![]() Other |
![]() |
![]() Data Sheet |
![]() Negotiable |
|
||||||||||||
![]() |
![]() NE592D14 |
![]() ON Semiconductor |
![]() Operational Amplifiers - Op Amps 2 Stage Diff Output |
![]() Data Sheet |
![]() Negotiable |
|
||||||||||||
![]() |
![]() NE592D14G |
![]() ON Semiconductor |
![]() Operational Amplifiers - Op Amps 2 Stage Diff Output Wideband Video |
![]() Data Sheet |
![]()
|
|
||||||||||||
![]() |
![]() NE592D14R2 |
![]() ON Semiconductor |
![]() Operational Amplifiers - Op Amps 2 Stage Diff Output |
![]() Data Sheet |
![]() Negotiable |
|
||||||||||||
![]() |
![]() NE592D14R2G |
![]() ON Semiconductor |
![]() Operational Amplifiers - Op Amps 2 Stage Diff Output Wideband Video |
![]() Data Sheet |
![]()
|
|
||||||||||||
![]() |
![]() NE592D8 |
![]() ON Semiconductor |
![]() Operational Amplifiers - Op Amps 2 Stage Diff Output |
![]() Data Sheet |
![]() Negotiable |
|
||||||||||||
(China (Mainland))









