Product Summary
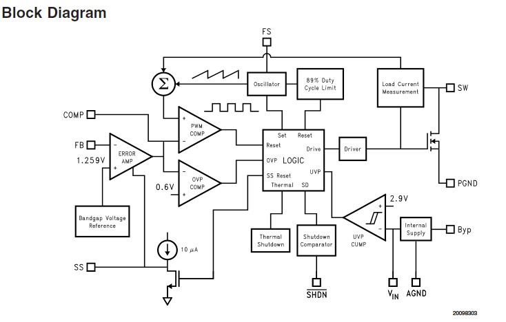
The LM5000-3MTC Enhanced Plastic High Voltage Switch Mode Regulator is a monolithic integrated circuit specifically designed and optimized for flyback, boost or forward power converter applications. The internal power switch is rated for a maximum of 80V, with a current limit set to 2A. Protecting the power switch are current limit and thermal shutdown circuits. The current mode control scheme provides excellent rejection of line transients and cycle-by-cycle current limiting. An external compensation pin and the built-in slope compensation allow the user to optimize the frequency compensation. Other distinctive features of LM5000-3MTC include softstart to reduce stresses during start-up and an external shutdown pin for remote ON/OFF control. The LM5000-3MTC is ideal for: (1)Flyback Regulator; (2)Forward Regulator; (3)Boost Regulator; (4)Distributed Power Converters; (5)Selected Military Applications; (6)Selected Avionics Applications.
Parametrics
LM5000-3MTC absolute maximum ratings: (1)VIN: -0.3V to 40V; (2)SW Voltage: -0.3V to 80V; (3)FB Voltage: -0.3V to 5V; (4)COMP Voltage: -0.3V to 3V; (5)All Other Pins: -0.3V to 7V; (6)Maximum Junction Temperature: 150℃; (7)Power Dissipation: Internally Limited; (8)Lead Temperature: 216℃.
Features
LM5000-3MTC features: (1)80V internal switch; (2)Operating input voltage range of 3.1V to 40V; (3)Piselectable operating frequency: 300kHz/700kHz (-3); 600kHz/1.3MHz (-6); (4)Adjustable output voltage; (5)External compensation; (6)Input undervoltage lockout; (7)Softstart; (8)Current limit; (9)Over temperature protection; (10)External shutdown; (11)Small 16-Lead TSSOP or 16-Lead LLP package.
Diagrams

| Image | Part No | Mfg | Description | ![]() |
Pricing (USD) |
Quantity | ||||||||||||
|---|---|---|---|---|---|---|---|---|---|---|---|---|---|---|---|---|---|---|
![]() |
![]() LM5000-3MTC |
![]() National Semiconductor (TI) |
![]() Switching Converters, Regulators & Controllers |
![]() Data Sheet |
![]()
|
|
||||||||||||
![]() |
![]() LM5000-3MTC/NOPB |
![]() National Semiconductor (TI) |
![]() Switching Converters, Regulators & Controllers High Vltg Switch Mode Reg |
![]() Data Sheet |
![]()
|
|
||||||||||||
![]() |
![]() LM5000-3MTCX/NOPB |
![]() National Semiconductor (TI) |
![]() Switching Converters, Regulators & Controllers |
![]() Data Sheet |
![]()
|
|
||||||||||||
![]() |
![]() LM5000-3MTCX |
![]() National Semiconductor (TI) |
![]() Switching Converters, Regulators & Controllers |
![]() Data Sheet |
![]()
|
|
||||||||||||
(China (Mainland))










