Product Summary
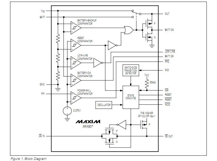
The MAX807NEWE+ is a Full-Featured uP Supervisory Circuit. It reduces the complexity and number of components needed to monitor power-supply and battery-control functions in µP systems. A 70μA supply current makes the MAX807NEWE+ ideal for use in portable equipment, while a 2ns chip-enable propagation delay and 250mA output current capability (20mA in battery-backup mode) make it suitable for larger, higher-performance equipmen. The applications of the MAX807NEWE+ are Computers, Controllers, Intelligent Instruments, Critical μP Power Monitoring, Portable/Battery-Powered Equipment.
Parametrics
MAX807NEWE+ absolute maximum ratings: (1)Input Voltages (with respect to GND): VCC:-0.3V to 6V, VBATT:-0.3V to 6V, All Other Inputs:-0.3V to (VOUT + 0.3V); (2)Input Current: VCC Peak:1.0A, VCC Continuous:500mA, IBATT Peak:250mA, IBATT Continuous:50mA, GND:50mA, All Other Inputs:50mA; (3)Continuous Power Dissipation:762mW; (4)Operating Temperature Ranges:0℃ to +70℃; (5)Storage Temperature Range:-65℃ to +160℃; (6)Lead Temperature (soldering, 10s):+300℃.
Features
MAX807NEWE+ features: (1)Precision 4.575V Voltage Monitoring; (2)200ms Power-OK/Reset Time Delay; (3)RESET and RESET Outputs; (4)Independent Watchdog Timer; (5)1μA Standby Current; (6)Power Switching:250mA in VCC Mode, 20mA in Battery-Backup Mode; (7)On-Board Gating of Chip-Enable Signals; 2ns CE Gate Propagation Delay; (8)MaxCap and SuperCap Compatible; (9)Voltage Monitor for Power Fail ; (10)Backup-Battery Monitor; (11)Guaranteed RESET Valid to VCC = 1V; (12)±1.5% Low-Line Threshold Accuracy 52mV above Reset Threshold.
Diagrams

| Image | Part No | Mfg | Description | ![]() |
Pricing (USD) |
Quantity | ||||||||||||
|---|---|---|---|---|---|---|---|---|---|---|---|---|---|---|---|---|---|---|
![]() |
![]() MAX807NEWE+ |
![]() Maxim Integrated Products |
![]() Supervisory Circuits Full-Featured uPower Supervisor |
![]() Data Sheet |
![]()
|
|
||||||||||||
![]() |
![]() MAX807NEWE+T |
![]() Maxim Integrated Products |
![]() Supervisory Circuits Full-Featured uPower Supervisor |
![]() Data Sheet |
![]()
|
|
||||||||||||
(China (Mainland))









