Product Summary
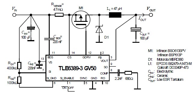
The TLE6389-2GV step-down DC-DC switching controller provides high efficiency over loads ranging from 1mA up to 2.5A. A unique PWM/PFM control scheme operates with up to a 100% duty cycle, resulting in very low dropout voltage. This control scheme eliminates minimum load requirements and reduces the supply current under light loads to 120μA, depending on dimensioning of external components. In addition the adjustable version TLE6389-2GV can be shut down via the Enable input reducing the input current to <2μA. The TLE6389-2GV step-down controller drives an external P-channel MOSFET, allowing design flexibility for applications up to 12.5W of output power. A high switching frequency and operation in continuous-conduction mode allow the use of tiny surface-mount inductors. Output capacitor requirements are also reduced, minimizing PC board area and system costs.
Parametrics
TLE6389-2GV absolute maximum ratings: (1)Device supply input VS Voltage, VVS: -0.3 to 61V; (2)Current sense input CS Voltage, VCS: -0.3 to 61V; (3)Gate drive output GDRV Voltage, VGDRV: -0.3 to 61V; (4)Buck driver supply input BDS Voltage, VBDS: -0.3 to 61V ; (5)Feedback input FB Voltage, VFB: -0.3 to 61V ; (6)SI-Ground input SI_GND Voltage, VSI_GND: -0.3 to 61V ; (7)Enable input ENABLE Voltage, VENABLE: -0.3 to 61V ; (8)Sense comparator output SO Voltage, VSO: -0.3 to 6.8V; (9)Compensation input COMP Voltage, VCOMP: -0.3 to 6.8V; (10)Junction temperature, Tj: -40 to 150℃; (11)Storage temperature, Tstg: -50 to 150℃.
Features
TLE6389-2GV features: (1)Input voltage range from < 5V up to 60V; (2)Output voltage: 5V fixed or adjustable (7V to 15V); (3)Output voltage accuracy: 3%; (4)Output current up to 2.3A; (5)100% maximum duty cycle; (6)Less than 120μA quiescent current at low loads1); (7)2μA max. shutdown current at device off (TLE 6389-2 GV); (8)Fixed 360kHz switching frequency; (9)Frequency synchronization input for external clocks; (10)Current Mode control scheme; (11)Integrated output under voltage Reset circuit; (12)On chip low battery detector (on chip comparator); (13)Sutomotive temperature range -40℃ to 150℃; (14)Green Product (RoHS compliant); (15)AEC qualified.
Diagrams

| Image | Part No | Mfg | Description | ![]() |
Pricing (USD) |
Quantity | ||||||||||
|---|---|---|---|---|---|---|---|---|---|---|---|---|---|---|---|---|
![]() |
![]() TLE6389-2GV |
![]() Infineon Technologies |
![]() DC/DC Switching Controllers Step-Dwn DC/DC CTRLR |
![]() Data Sheet |
![]()
|
|
||||||||||
| Image | Part No | Mfg | Description | ![]() |
Pricing (USD) |
Quantity | ||||||||||
![]() |
![]() TLE6208-3G |
![]() Infineon Technologies |
![]() Motor / Motion / Ignition Controllers & Drivers Triple-Half-Bridge |
![]() Data Sheet |
![]()
|
|
||||||||||
![]() |
![]() TLE6208-6G |
![]() Infineon Technologies |
![]() Motor / Motion / Ignition Controllers & Drivers Six-fold Half-Bridge Driver |
![]() Data Sheet |
![]()
|
|
||||||||||
![]() |
![]() TLE6209 |
![]() Other |
![]() |
![]() Data Sheet |
![]() Negotiable |
|
||||||||||
![]() |
![]() TLE6209R |
![]() Infineon Technologies |
![]() Motor / Motion / Ignition Controllers & Drivers 7A H-Bridge 150mA DC-MOTORAPPS |
![]() Data Sheet |
![]() Negotiable |
|
||||||||||
![]() |
![]() TLE6210 |
![]() Other |
![]() |
![]() Data Sheet |
![]() Negotiable |
|
||||||||||
![]() |
![]() TLE6211 |
![]() Other |
![]() |
![]() Data Sheet |
![]() Negotiable |
|
||||||||||
(China (Mainland))










