Product Summary
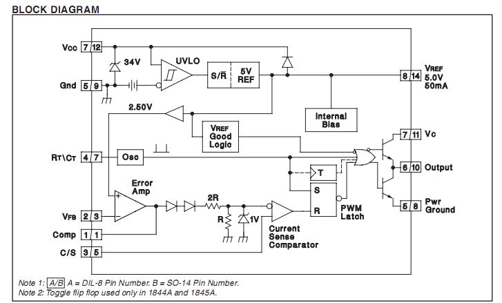
The UC2843D8TR is a Current Mode PWM Controller. Providing the necessary features to control current mode switched mode power supplies, the UC2843D8TR has the following improved features. Start up current is guaranteed to be less than 0.5mA. Oscillator discharge is trimmed to 8.3mA. During under voltage lockout, the output stage can sink at least 10mA at less than 1.2V for VCC over 5V.
Parametrics
UC2843D8TR absolute maximum ratings: (1)Supply Voltage (Low Impedance Source):30V; (2)Supply Voltage (ICC mA):Self Limiting; (3)Output Current:±1A; (4)Output Energy (Capacitive Load):5μJ; (5)Analog Inputs (Pins 2, 3):-0.3V to +6.3V; (6)Error Amp Output Sink Current:10mA; (7)Power Dissipation at TA ≤ 25℃ (DIL-8):1W; (8)Storage Temperature Range:-65℃ to +150℃; (9)Lead Temperature (Soldering, 10 Seconds):300℃.
Features
UC2843D8TR features: (1)Optimized for Off-line and DC to DC Converters; (2)Low Start Up Current (<0.5mA); (3)Trimmed Oscillator Discharge Current; (4)Automatic Feed Forward Compensation; (5)Pulse-by-Pulse Current Limiting; (6)Enhanced Load Response Characteristics; (7)Under-Voltage Lockout With Hysteresis; (8)Double Pulse Suppression; (9)High Current Totem Pole Output; (10)Internally Trimmed Bandgap Reference; (11)500kHz Operation; (12)Low RO Error Amp.
Diagrams

| Image | Part No | Mfg | Description | ![]() |
Pricing (USD) |
Quantity | ||||||||||||
|---|---|---|---|---|---|---|---|---|---|---|---|---|---|---|---|---|---|---|
![]() |
![]() UC2843D8TR |
![]() Texas Instruments |
![]() Current Mode PWM Controllers Current-Mode PWM Controller |
![]() Data Sheet |
![]()
|
|
||||||||||||
![]() |
![]() UC2843D8TRG4 |
![]() Texas Instruments |
![]() Current Mode PWM Controllers Current-Mode PWM Controller |
![]() Data Sheet |
![]()
|
|
||||||||||||
(China (Mainland))









