Product Summary
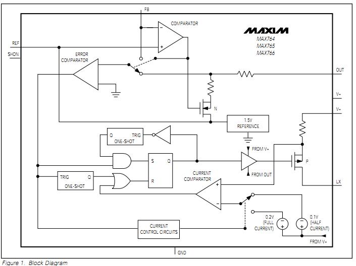
The MAX764ESA is an inverting switching regulator. It is highly efficient over a wide range of load currents, delivering up to 1.5W. A unique, current-limited, pulse-frequency-modulated (PFM) control scheme combines the benefits of traditional PFM converters with the benefits of pulse-width-modulated (PWM) converters. Like PWM converters, the MAX764ESA is highly efficient at heavy loads. Yet because they are PFM devices, the MAX764ESA uses less than 120μA of supply current (vs.2mA to 10mA for a PWM device). The applications of the MAX764ESA include LCD-Bias Generators, Portable Instruments, LAN Adapters, Remote Data-Acquisition Systems and Battery-Powered Applications.
Parametrics
MAX764ESA absolute maximum ratings: (1)V+ to GND: -0.3V to +17V; (2)OUT to GND: +0.5V to -17V; (3)Maximum Differential (V+ to OUT): +21V; (4)REF, SHDN, FB to GND: -0.3V to (V+ + 0.3V); (5)LX to V+: +0.3V to -21V; (6)LX Peak Current: 1.5A; (7)Continuous Power Dissipation: 727mW; (8)Operating Temperature Ranges: -40 to +85℃; (9)Maximum Junction Temperatures: +150℃; (10)Storage Temperature Range: -65 to +160℃; (11)Lead Temperature (soldering, 10sec): +300℃.
Features
MAX764ESA features: (1)High Efficiency for a Wide Range of Load Currents; (2)250mA Output Current; (3)120μA Max Supply Current; (4)5μA Max Shutdown Current; (5)3V to 16V Input Voltage Range; (6)-5V or Adjustable Output from -1V to -16V; (7)Current-Limited PFM Control Scheme; (8)300kHz Switching Frequency; (9)Internal, P-Channel Power MOSFET.
Diagrams

| Image | Part No | Mfg | Description | ![]() |
Pricing (USD) |
Quantity | ||||||||||||
|---|---|---|---|---|---|---|---|---|---|---|---|---|---|---|---|---|---|---|
![]() |
![]() MAX764ESA |
![]() Maxim Integrated Products |
![]() DC/DC Switching Regulators 5/12/15/AdjV DC/DC Inverter |
![]() Data Sheet |
![]() Negotiable |
|
||||||||||||
![]() |
![]() MAX764ESA+ |
![]() Maxim Integrated Products |
![]() DC/DC Switching Regulators 5/12/15/AdjV DC/DC Inverter |
![]() Data Sheet |
![]()
|
|
||||||||||||
![]() |
![]() MAX764ESA+T |
![]() Maxim Integrated Products |
![]() DC/DC Switching Regulators 5/12/15/AdjV DC/DC Inverter |
![]() Data Sheet |
![]()
|
|
||||||||||||
![]() |
![]() MAX764ESA-T |
![]() Maxim Integrated Products |
![]() DC/DC Switching Regulators 5/12/15/AdjV DC/DC Inverter |
![]() Data Sheet |
![]() Negotiable |
|
||||||||||||
(China (Mainland))










